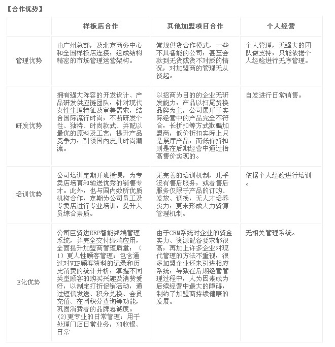
A.合作优势介绍
产品优势:八大风格,360°锁定消费者审美风格。完美匹配不同客群的美觉需求。稳占市场份额。平价、优质、时尚、个性,做最有魅力的原创皮具品
品牌优势:力做中国原创皮具第一品牌、共创共赢的全新营运模式。品牌属性与产品风格的完美融合,迎合消费心理学。最快的速度占领消费者脑海!
营销优势:营销团队实力保障,全方位保障加盟利益。前、中、后全年无间断营销策略,完善的服务体系,确保市场优势。
政策优势:六免六送三奖励、一站式扶持、金牌加盟保障"钱程"无忧!
B.合作政策
六免:免加盟费、免管理费、免品牌使用费、免督导费、免培训费、免配置费
(可获得维纳斯品牌商标使用权、产品经营权、品牌形象系统、品牌店成功运营模式及各项优惠扶持政策)
六送:送货柜、送开业礼品、送促销礼包、送门店销售管理系统、送店长手册、送店铺运营手册
(加盟商开店所需的相关设备货架、开业道具、促销礼包、门店销售管理系统、送店铺运营手册等均由总部在品牌店开业前赠送,从最大程度上节约加盟商开店的成本和资金,更加省时省力)
三奖励:奖励装修费、奖励进货款、奖励路费
(总部会在经营期间全额奖励相应级别的进货款和装修费,承担您的路费,真正做到零风险加盟,轻松无忧经营)
C.合作流程
1、志于从事时尚事业,有坚毅的创业精神和战略性发展的思维。 认同维纳斯品牌理念并愿遵守品牌相关管理制度。
2、电400-6391-168咨询总部投资顾问了解维纳斯品牌的详细信息、加盟合作的具体要求和程序。
3、定合作意向后在线提交《维纳斯合作申请表》。申请表经审核通过后总部与申请人签订《维纳斯合作协议》。
4、议签订后,申请人需提供预选店铺的平面图、全景照片(含门头、店内、周边全景),初步符合选址要求后总部将派遣专人审查。
5、铺选址得到总部审核通过后,申请方在公司专人指导下按统一销售系统视觉标准(SI系统)装修店面。店铺装修后由总部加盟管理中心现场验收。
6、修过程中按总部要求招聘店员统一由总部区域主管培训;由总部制定销售政策并由区域主管现场指导、协助销售。
维纳斯VENUS样板店申请条件
1、区域当地首家品牌店。
2、认可维纳斯VENUS品牌理念,遵守“维纳斯VENUS”品牌相关经营、管理和营运守则。
3、具备相应的创办资金,自有或可租赁到开办合作店的经营场所。
4、自觉维护消费者权益,具有良好的从业道德和持久经营意识。
5、本人或代理人可长期从事连锁店的经营和管理。
维纳斯VENUS专卖店申请流程
1、对维纳斯VENUS品牌进行咨询了解
2、通过网站递交申请表或直接电话联系传真至维纳斯VENUS品牌加盟管理中心
3、申请通过后双方签订《维纳斯VENUS品牌专营店合作协议》
4、申请人提供店铺平面图、相片及身份证复印件
5、总部根据申请人提供的标准图纸设计全套装修图纸并根据装修标准给予装修
6、总部提供全方位导购员培训,公司配货、发货、现场指导开业公司全面跟进
7、专营店开业,总部提供专业支持。
第一,提供完备的专业培训
优良的师资与科学式的教学,对于每一阶层员工,都订有详尽的培训内容与计划,无论实际操作与理论皆能相互运用,达到科学的成果,并能在工作上展现出优质的服务。
第二,提供完整的管理模式
店员录用与晋升管理规定,行政管理、营销管理与财务管理,皆运用科学的电脑电算化及表格化。良好的制度,优质的管理,让店员有序可循,建立员工对品牌的向心力,减少人员的流动性,借此提供人员的产值,也相对稳定客户群。
第三,提供优质的系列产品群
强大研发能力,全球范围内的采购能力,产品能有效促进品牌店销售,满足不同消费群体的个性需求。
第四,提供互助的人力资源
讲师、专员、市场督导定期协助加盟店提升人员专业素质的培训及提高整体业绩,并适时针对专卖店人员进行再教育训练。
第五、提供互惠的合作权利
合作双方共同投资利益捆绑,规划完整的区域保障制度,合理完善的产品回馈制度。
第六、适时提供整体行销计划
配合海报、DM、广告等方式协助加盟店举办各种促销活动开业促销、节日促销、周年庆促销、新产品促销、业绩提升促销、会员促销……
第七、扩大品牌号召力承办国际时尚赛事
维纳斯VENUS多次在国内外承办和参加皮具类赛事,合作人士均有机会与时尚零距离接触。
享受维纳斯VENUS品牌商标、字号的使用权,全套品牌形象VI系统,统一装修、统一形象、统一培训,统一营销管理,让投资者坐享维纳斯VENUS的市场号召力。

创业有风险,投资须审慎。维纳斯VENUS提醒广大合作伙伴需综合评估所有的项目品牌,综合权衡后决定投资意向。根据我们的运营经验,总结出了选择合作品牌的“十看十不看”,供大家参考。
“一看公司不看噱头”,考察品牌实力,最直接有效的方法就是到公司实地考察。很多所谓香港品牌、国外品牌、时尚品牌吹得神乎其神,但实际上连企业内部的日常管理都管理不到位,如何能保障品牌店后期的物流供应。
“二看开发不看样品”,与一家皮具企业合作,要了解其是否有独立的产品开发部门,这是一个品牌生命力最基本的保障,直接影响到旗下品牌店的生存状况。样品是可以到市场采购的,如果开发实力不够,无论样品有多好,都会为未来的经营埋下隐患,是无法保证长期盈利的。
“三看流程不看白条”,很多企业打白条,售后服务项目一大堆,但真正做到的不多。一般加盟者通常皆为外行,生意的好坏,直接与公司的服务休戚相关。正规的品牌扶持包括前期商务洽谈、确立合作流程、服务磨合、业务培训、后期监督等流程,看看企业是否有相应的部门及人力资源配合,多考察品牌的管理,选择管理规范的品牌合作,是事业成功的有力保障。
“四看合同不看承诺”,无论承诺怎样的天花乱坠,都比不上一份受法律保护的合同来得实际,只有当承诺写入合同的时候,才是对你权利的保障。
“五看利润空间不看让利程度”,一些皮具企业特别是新从事皮具行业的企业,为了尽快的把加盟商招收进来,不负责的以低折扣或产品低价为卖点,争取获得尽量多的加盟者。实际上受伤害的还是加盟商。
“六看文化不看吆喝”,许多企业以为做个象样的网站,收集一些产品照片,做一些企业的信息,放到自己的企业网站上就可以包装成一个品牌了,这是一种自欺欺人、急功近利的想法。但是企业文化是需要沉淀、是模仿不来的。了解一个企业的责任感,可以留意企业的各种动态,了解其在社会公益、公众事件、公司运营方面的最新资讯,就知道企业是否用心做事业,用心经营自己的企业通常都会有责任感。
“七看风险不看盈利”, 负责的企业会在合作前,通常会通过网站公告、商务信函等方式,告之合作者后期经营的风险和应该规避的问题,只有没底气的企业才会在谈判过程中,一味回避风险。
“八看潜力不看眼前”,关注品牌的发展空间,究意是在稳定中成长?或是日趋没落?看是否真正适合你未来的事业计划,选择有发展潜力的品牌合作,才可以一起成长,持续盈利。
| 消费群体 | 中档偏上 | 首次进货金额 | 0.00万 |
| 合作方式 | 供货折扣率 | 折 | |
| 加盟费 | 0.00万 | 换货率 | % |
| 保证金 | 0.00万 | 重点招商区域 |
创业流程
1.查询项目
2.留言咨询
3.等待回访
4.合作成功